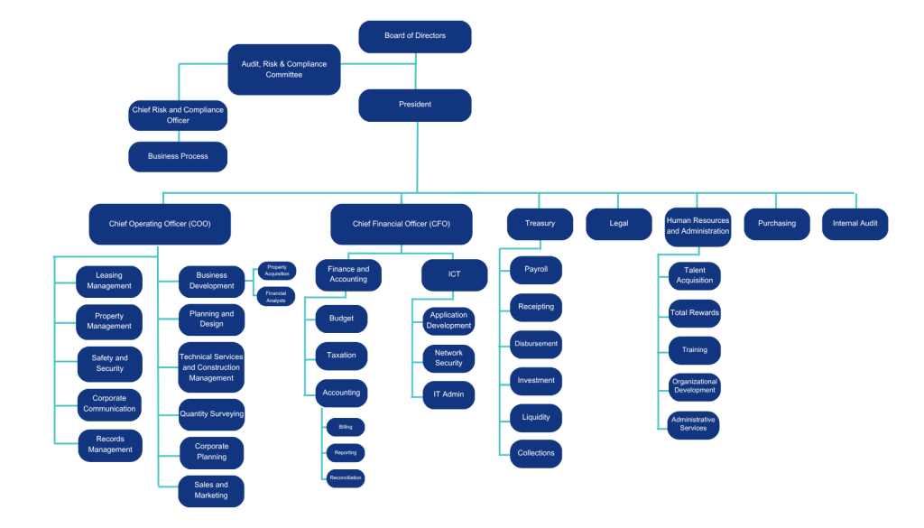
Organizational Chart

Conglomerate Map